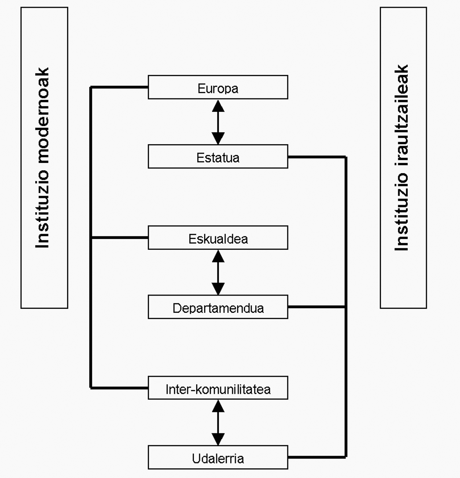
Ikusi dugun moduan, iraultzaren arkitektoek diseinaturiko antolakuntza-eredua behar bezala definitutako eta bakoitzaren barnean guztiahaltsuak diren hiru egituren inguruan ardazten zen: Estatua, departamendua eta udalerriak. Hala ere, historian zehar maila gehiago erantsi dira instituzio-sistema osatzen dutenak, gaur egun ezagutzen dugun modura iritsi arte. Modu horretan, hiru bikotetan lerrokatutako sei instituzioen inguruan ardazten den eredu bat daukagu; instituzio horiek elkarreragin liskartsuan dira, batzuk bizirauteko asmoan eta beste batzuk gailentzeko xedez.

Hala, Estatuak Europaren moduko nazioaz gaindiko instantzia baten eraketak eraginda subiranotasuna galtzen du eta aurre egin behar dio egoera horri; egun Ongizatearen Estatuak bizi duen krisiaren testuinguruan eskualdearen egiturak gero eta garrantzia eta botere handiagoa du, eta departamenduak horren eragin gogorra nabari du hiru hamarkadaz; eta udalerriek bizirauteko arazoak dituzte landa-ingurunearen eta hiri-ingurunearen arteko zatiketa eta dualismoa ezaugarri dituen egoera baten zurrunbiloan isolatuta, komunen arteko egituretan kooperatzera behartuta direlarik.
Egoera horretan, 2002ko erreformak Frantziako lurralde-antolaketaren ereduan sortzen diren tarteko bi instituzioen arteko gudaren azken borrokari ematen dio hasiera. Gauzak horrela, 2002. urtearen amaieran Jean Pierre Raffarin Frantziako Lehen Ministro izendatu zuten eta deszentralizazio-prozesu berri baterako ildoak aurkeztu zituen, lau ardatzetan oinarritzen den erakunde-esparrua aldatzeko asmoz: Errepublikaren antolaketa deszentralizatua, tokiko demokrazia zuzena, lurralde-kolektibitateen finantza arloko autonomia eta itsasoz haraindiko lurraldeen estatutua.
Lehenik eta behin, lege-proiektu horri esker Konstituzioko lehen artikuluan Estatuaren izaera deszentralizatua gaineratzen da (Lege-proiektua, 1. artikulua). Era berean, proiektu horretan konstituzioko maila duten lurralde-kolektibitateek (departamenduak, eskualdeak, udalerriak eta kolektibitate espezifikoak) eskumen gehiago hartzeko aukera aurreikusten da, ordura arte Estatuaren baitakoak zirenak esklusiboki (4.3. artikulua). Modu berean, instituzio horiek botere araugilea, erregelamenduak egitekoa, izatearen aukera aztertzen da, Estatuaren lege-xedapen jakin batzuk indargabetzeko gaitasuna izan dezaten, betiere, haien eskumeneko auzietan eragina dutenean (4.5. artikulua). Horrenbestez, "subsidiaritate" printzipio bat proposatzen da, zentroaren eskumenak eta deszentralizatutako erakundeenak bereizten dituen ildo bat ezartzeko. Aldi berean, Lege-proiektu horren bidez Konstituzioa aldatzen da, Karta Magna delakoan Eskualdeak Errepublikako lurralde-kolektibitate gisa duen jarduna finkatzen duena. Azkenik, proposamen horri esker lege bidez beste lurralde-kolektibitate batzuk sortzeko aukera zabaltzen da; hala, legegileak bestelako lurralde-mugaketa batzuk ezarri ahal izango lituzke eskualde bakarrean departamendu ugari batuz, departamendu batzuk beste eskualde batera aldatuz, eskualde ugari batuz (Alsaziako edo Normandiako adibideak aipatzen dira), udalerriak batuz edo departamendu jakin batzuk desagerraraziz (4.2. artikulua).
Bigarrenik, deszentralizatutako unitate horiek eragiten dieten auzien inguruko tokiko erreferendum lotesleak deitzeko aukera ezartzen da, herritarren partaidetza areagotzeko saiakera modura (5. artikulua).
Azkenik, Konstituzioan lurralde-kolektibitateen finantza arloko autonomia jasoko dela (6. artikulua) eta itsasoz haraindiko kolektibitateen eskumenak areagotuko direla zehazten da; modu horretan, partikularki Korsikarentzat Estatutu bat onartzeko bidea zabaltzen delarik.
Azken finean, elementu horiekin tradizioz Frantziako lurralde-antolaketa sistemaren euskarri izan diren ardatz ugari urratzen dira. Bestalde, doktrina historikoa "hankaz gora" jartzen da, zeinaren arabera, herritarren eta herri-subiranotasunaren (handik eratortzen dena eta Asanblea Nazionalean ordezkatzen dena) artean ez baitzegoen tarteko entitaterik: modu horretan, deszentralizatutako unitateak arauzko edozein eskumen izatetik at kokatzen ziren. Egoera hori haustearen ondorioz, bigarren printzipio bat ezartzea planteatu zen, izan ere, herritarren eta subiranotasunaren ordezkarien artean tarteko espaziorik ez izatean herritarrek, Estatuz azpiko unitateen bidez, partaidetza zuzena izateko edozein aukerari atea ixten zitzaion. Azkenik, instituzioz sakabanatutako lurralde historikoak batzeko aukera horren bidez Frantziako lurralde-aparatuaren oinarri izan zen logika arrazionalista, matematikoa eta akulturala apurtzen da.
Baina are garrantzitsuagoa dena: erreforma horri esker eskualdea instituzioen bilbaduran finkatzen dela dirudi. Horri dagokionez, Raffarinek aurkeztutako lege-proiektuak zaharkitutako departamenduak mugiarazi zituen, behin betikoz habetuta geratzen den egitura bati eta nagusitzen hasten diren komuna arteko antolaketa modu berriei oratuta geratzen direnak. Bide horretatik, gobernu eskuindar berriak aurreikusitako erreformaren bidez 1995-1999 bitartean komunen arteko formula berriak azaleratzea ahalbidetu zuen corpus legegilea osatzen zuen. Modu horretan, Estatuaren lurralde egitura modernizatzearen eraginez hasitako gatazka baten amaiera abiatzen da, gero eta globalizatuago dagoen ekonomiak baitaratzen dituen erronka berriak eraginkortasunez ebazteko beharrezkoa dena. Modernizazio horrek toki-esparru berezi baten premiak ase behar ditu; berezia, aldi berean txiki eta handi izan behar delako, alde batetik txikia gobernatzea bermatzeko eta, beste alde batetik, handia eraginkortasuna bermatzeko. Horrenbestez, badirudi eskualdeak gailentzen direla departamenduen aurrean.
Azken auzi hori are argiago geratzen da 2009ko martxoan Balladur Batzordeak lurralde-antolaketa berri bati buruz aurkeztu zuen proposamenaren ildoak aintzat hartzen badira. Txosten horretan hainbat gomendio barneratzen dira, bi lege-proiektutan gauzatzen direnak. Lurralde-antolaketari dagokionean, proposamen horretan zera aipatzen da: a) komunen arteko gutuna amaitu eta sinplifikatzea, herrialde (pays) berriak sortzeari utziz eta komunen arteko sindikatuak komuna-komunitatetan edo hiri-aglomeraziotan elkartzea sustatzea; b) departamendu eta eskualdeak batzea, azken horiek 15 baino gehiago izan gabe (egun 22 dira); c) komunen, komunen arteko eta departamenduen eskumen guztiak baitaratuko dituzten 11 metropoli sortzea.
Berrantolaketa horrekin batera, aldi berean, eskualdeak eta departamenduak nahiz lurralde-kolektibitate horien finantza arloko autonomia hautatzeko sistemei buruzko proposamen berriak azaleratzen dira.
Finean, erreforma-proposamen horren bidez 2002ko legediarekin deszentralizazioaren ortzemugan dagoeneko aurreratu ziren aldaketak berresten dira. Berez, Balladur batzordearen borondatea departamenduak ezabatzea bazen ere, azkenik haiek mantendu egiten dira, nahiz eta, ziur aski, eskumenak galduko dituen, komuna, eskualde eta metropolietara eskualdatzeko. Bestalde, komunen arteko egiturak indartsu azaleratzen dira aurreikusten diren 11 metropolien baitan, eta komunen arteko lankidetzarako gainerako aparatuak (SIVU, SIVOM, Aglomerazioak, Herrialde edo Pays direlakoak,...) eskumen gehiago dituzten entitate gutxi batzuen inguruan antolatzeari esker. Badirudi komunen arteko maila berri hori komunen eta eskualdeen arteko bitartekari izango dela.
